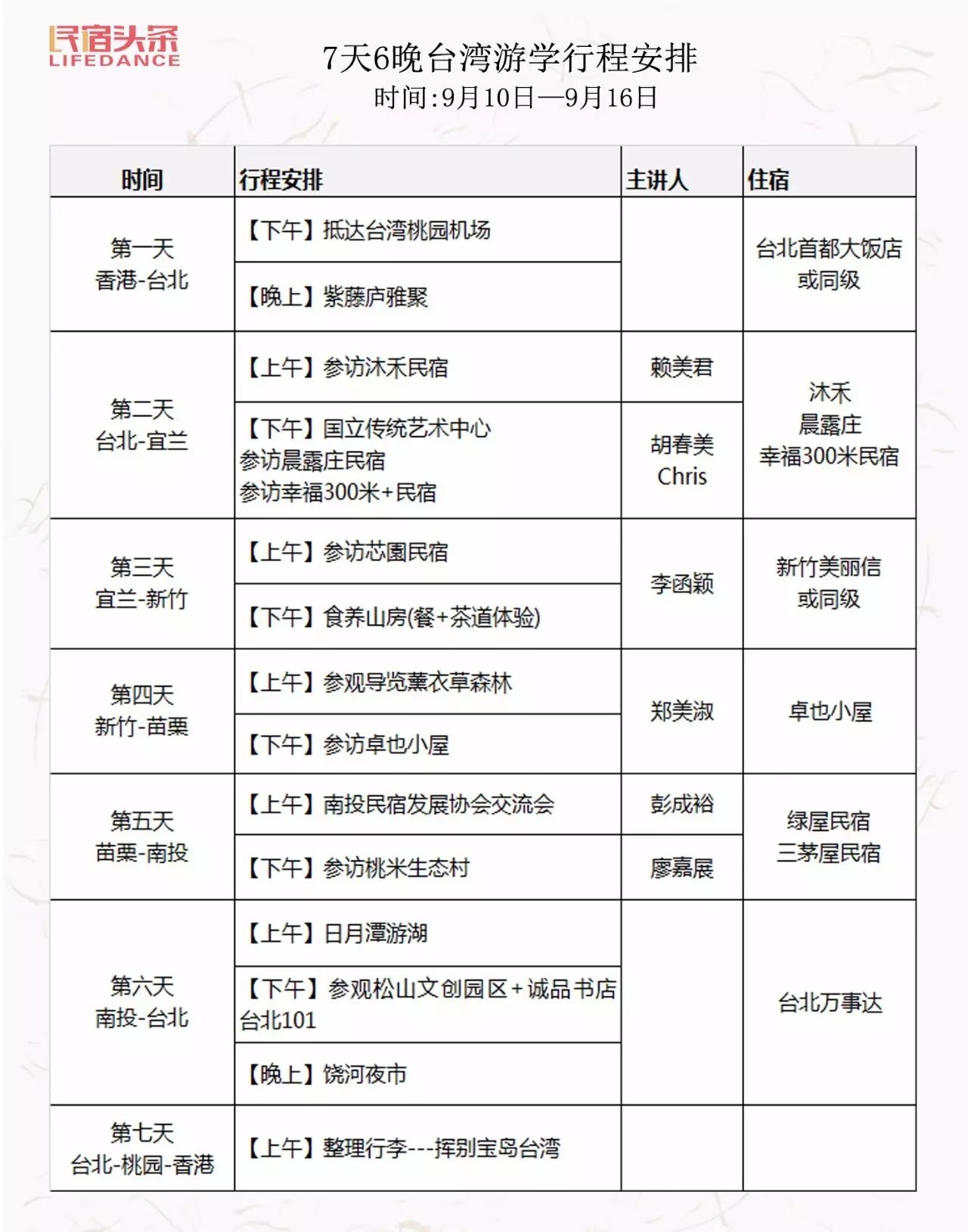
地址:台北 ➡️ 宜兰➡️ 新竹 ➡️ 苗栗➡️ 南投➡️ 台北
时间:2017年9月10日-9月16日(7天6晚)
考察体验之 1 沐禾民宿
质朴简约风格的沐禾渡假会馆。~木质色调让人感觉很舒服,沒有太多华丽的装饰,但该有的设备都沒有少,沐禾就像四周被稻田围绕,沐浴在稻谷与阳光之中。
考察体验之 2 薰衣草森林
薰衣草森林是台湾幸福旅游产业代表,旗下有薰衣草森林、缓慢民宿、心之芳庭、香草铺子与好好生活店,能够深度体验台湾。
薰衣草森林以创造幸福感的旅游经验闻名,一直秉持着「我们很快乐,也要你快乐」的服务精神,不但常常登上台湾各报章杂志,也让每位到访的旅客,都留下满满的感动。
考察体验之3
绿屋民宿
绿屋生态民宿位于南投埔里桃米生态村,是一间非常具有特色的生态民宿,来到这里,除了感受利用自然元素搭配而成的建筑风格外,最重要的,就是用心去体会主人将生态与休闲融入生活之中,让遊客能真正深入了解绿屋及桃米村社区经营的永续概念与坚持。
考察体验之4
卓也小屋
在山林间荒废的梯田上,主人依地形一小块一小块的辟建小小房舍,因地制宜,尽量不破坏原来的地形让这里成为了感性、随性又颇具空间感的艺术品,也被评选为全球最具特色民宿TOP10。
考察体验之5
桃米生态村
桃米生态村为埔里镇的桃米里,海拔高度约在430至800公尺之间,是一处空气清新、环境优美的生态宝地。
在桃米里经历了921大地震之后,当地居民决定以自然生态为主题重建家园,在各相关单位的协力推动之下,桃米里的居民拾起书本重新认识桃米里中的生态环境,并且考取生态解说员执照,目前桃米生态村已建立起完善的生态旅游业使整个社区焕然一新。
考察体验之 6 芯园民宿
城堡的风格,是宜兰最美的花园民宿之一。在芯园领悟一期一会精神,学习三代同堂亲子疗愈花园的「企业管理之道」,所有的梦想都需要时间来完成,在这里学习经营有灵魂的民宿。
考察体验之7
南投民宿发展协会
台湾民宿的发展过程中,民宿协会起到了非常重要的教育、全球推介宣传作用。南投民宿协会理事长倾力介绍台湾民宿协会的做法。
考察体验之8
食养山房
食养用餐讲究五感体验,每一道菜皆是老板的精彩自由创作。台湾传统美食宜兰渣糕、芋泥、山粉圆,日本式的新鲜鱼虾、海胆、鲑鱼卵,意大利、法国酱汁,每食用三道菜后,就有一杯自酿的水果醋清味蕾,每道料理合谐的构成一幅美丽的画。
考察体验之9
松山文创园
松山文创园是台北文化创意的橱窗,更是小资文艺爱好者必经之地,也是现代工业厂房的先驱。园区内有一座“巴洛克花园”,不远处的天空是台北101大楼的倩影。
考察体验之10
诚品书店
台湾文化创意产业的标杆,不只卖书,还行销文化,这是一座充满创意的生活商城。
考察体验之11
紫藤庐
一座有着90年历史的日式老屋,云集了胡适、殷海光、李敖、白先勇等无数的名人雅客,也是李安拍摄《饮食男女》的取景地。
考察体验之12
晨露庄
早起的女主人看见清晨的露珠滚落在叶子上,欣喜不已。也要和客人一起分享晨露的美丽和早起的幸福。
考察体验之13
幸福300米
女主人vivi念完酒店管理专业后,决定回到宜兰的爸爸妈妈家,开办自己的民宿。就在离娘家300米的地方,找到了现在的院子。于是,和爸爸妈妈及老公孩子在一起的幸福300米诞生了。
考察体验之14
国立传统艺术中心
1990年间,当时担任宜兰县长的游锡坤就开始筹设“东北民俗技艺园计划”,并于1996年间正式提升为“国立传统艺术中心筹备处”。经过7年筹备,终于在2003年正式开幕,国立传统艺术中心倾力推动传统艺术的维护与研究及推展保存、传习、展演及推广等工作。
考察体验之 15 日月潭
日月潭是台湾最大的天然淡水湖泊,堪称明珠之冠。在清朝时即被选为台湾八大景之一,有“海外别一洞天”之称。
考察体验之16
台北101
台北101大厦,高度508米。2010年前,是世界第一高楼。也是台湾当仁不让的城市名片。
考察体验之17
饶河夜市
要了解台湾人,最佳的办法就是去夜市走走看看。饶河夜市是众多台湾小吃的发源地,如大肠包小肠、照烧皮蛋、可丽饼、胡椒饼等美食都从这里红遍全台。
拟邀嘉宾
廖嘉展
桃米社区 台湾新故乡文教基金会董事长
廖永坤
桃米生态社区总干事
彭成裕
南投民宿协会理事长
卓铭榜、郑淑美
台湾卓也小屋 创始人
邱富添
绿屋 民宿主
胡春美
晨露庄 民宿主
李函颖
芯园 民宿主
Chris
幸福300米 民宿主
赖美君
沐禾 民宿主
行程安排
主办单位:民宿头条学院
集合地点:台北桃园国际机场
截止报名日期:2017年8月15日
具体安排:见下方行程表
价格说明
个签
14800 RMB/人
(需自行办理台湾通行证)
个签费用说明
费用包括
公务交流费、课程讲解费、入台证费用、保险费、境外住宿费、境外交通费、境外餐费、境外所有门票及DIY、导览费、场地费、司机及导游小费。
商务签
16800 RMB/ 人
(需自行办理护照及港澳通行证)
无需台湾通行证
特别说明:商务签学员需提前一天抵达深圳,次日由学院统一安排深圳过关入境香港。
商务签费用说明
费用包括
深圳一晚住宿费(标间)、香港至台北往返机票,商务签证费、公务交流费、课程讲解费、保险费、境外住宿费、境外交通费、境外餐费、境外所有门票及DIY、导览费、场地费、司机及导游小费。
注:1、行程安排2人一房间
单房差需另补3000 RMB
2、课程费用不含税;若需开票,另加6%的税费,开增值税普通发票。
开票内容:服务费。
报名方式
长按二维码咨询报名
联系人:王老师13260366157
声明:本次活动主办方保留活动的解释权有权对活动内容、嘉宾阵容、活动安排等根据实际情况做适当的调整。
☞点击查看往期同学游记☜

诺奇衣柜
木之秀衣柜
凡瑞歌德全屋定制
红苹果全屋定制
科洛迪衣柜
百乘衣柜
汉德兄弟衣柜
派瑞诗衣柜
欧曼全屋定制
百特斯全屋定制
Sigmann西克曼全屋定制
普尔玛全屋定制
美雅韵派衣柜
华日芙蓝衣柜
友客衣柜
帝亚衣柜
格莱美衣柜
东家家居
汉宁原木定制
百事隆衣柜
GASTAR星牌厨电科技
迈丹尼全屋实木定制
生能集成灶
TCL电器
雅科波罗全屋定制
德尼尔全屋定制
法贝尼全屋定制
伊思特全屋定制
90°家居
纽莱福全屋定制
凯度
乐宜嘉家居
艾杜维衣柜
爵士盾定制衣柜
依索维尔
名气电器

